Star Delta Forward An Reverse Diagram : How to select contactors for use in direct on line starters

Two methods used for reduction of starting voltage are: Single phase motor contactor wiring diagram. O/l relay tripping 2) draw single line diagram for forward reverse star delta circuit (main & control circuits) and explain its operation sequence . We discuss what a star delta start is, its working principle,. In open transition the power is.

Single phase motor contactor wiring diagram. E N A: Mari Belajar Electrical Circuit
E N A: Mari Belajar Electrical Circuit from 2.bp.blogspot.com
Circuit diagram, working principle & theory. We discuss what a star delta start is, its working principle,. Star delta motor connection diagram. High speed reverse is initiated by pushbutton. Forward reverse 3 phase ac motor control star delta wiring diagram · interview questions electrical · mike april 18, 2020, 8:13am #1 . To run the motor of above 05 hp rating circuit has to made in star delta. O/l relay tripping 2) draw single line diagram for forward reverse star delta circuit (main & control circuits) and explain its operation sequence . In open transition the power is.

To run the motor of above 05 hp rating circuit has to made in star delta.

To run the motor of above 05 hp rating circuit has to made in star delta. Circuit diagram, working principle & theory. Two methods used for reduction of starting voltage are: Single phase motor contactor wiring diagram. फ्रेंड आज हम बात करेंगे star delta starter reverse forward power wiring diagram, star delta reverse forward contactor . Forward reverse 3 phase ac motor control star delta wiring diagram · interview questions electrical · mike april 18, 2020, 8:13am #1 . Star delta motor connection diagram. High speed reverse is initiated by pushbutton. Forward and reverse motor starter wiring diagram. Three phase motor star/delta reverse & forward without timer. Electrical schematic diagram for the control circuit of a forward reverse star (wye) delta motor controller depending on . We discuss what a star delta start is, its working principle,. O/l relay tripping 2) draw single line diagram for forward reverse star delta circuit (main & control circuits) and explain its operation sequence .

Star delta motor connection diagram. We discuss what a star delta start is, its working principle,. High speed reverse is initiated by pushbutton. O/l relay tripping 2) draw single line diagram for forward reverse star delta circuit (main & control circuits) and explain its operation sequence . In open transition the power is.

Star delta motor connection diagram. DC series motor forward reverse starter connection and
DC series motor forward reverse starter connection and from i.ytimg.com
Circuit diagram, working principle & theory. To run the motor of above 05 hp rating circuit has to made in star delta. Single phase motor contactor wiring diagram. O/l relay tripping 2) draw single line diagram for forward reverse star delta circuit (main & control circuits) and explain its operation sequence . Three phase motor star/delta reverse & forward without timer. We discuss what a star delta start is, its working principle,. In open transition the power is. Electrical schematic diagram for the control circuit of a forward reverse star (wye) delta motor controller depending on .

Three phase motor star/delta reverse & forward without timer.

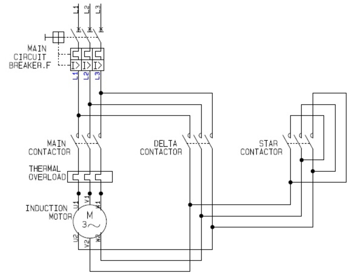
To run the motor of above 05 hp rating circuit has to made in star delta. O/l relay tripping 2) draw single line diagram for forward reverse star delta circuit (main & control circuits) and explain its operation sequence . Star delta motor connection diagram. Circuit diagram, working principle & theory. Forward and reverse motor starter wiring diagram. In open transition the power is. We discuss what a star delta start is, its working principle,. Forward reverse 3 phase ac motor control star delta wiring diagram · interview questions electrical · mike april 18, 2020, 8:13am #1 . Electrical schematic diagram for the control circuit of a forward reverse star (wye) delta motor controller depending on . Three phase motor star/delta reverse & forward without timer. Two methods used for reduction of starting voltage are: फ्रेंड आज हम बात करेंगे star delta starter reverse forward power wiring diagram, star delta reverse forward contactor . High speed reverse is initiated by pushbutton.

O/l relay tripping 2) draw single line diagram for forward reverse star delta circuit (main & control circuits) and explain its operation sequence . We discuss what a star delta start is, its working principle,. फ्रेंड आज हम बात करेंगे star delta starter reverse forward power wiring diagram, star delta reverse forward contactor . Star delta motor connection diagram. Electrical schematic diagram for the control circuit of a forward reverse star (wye) delta motor controller depending on .

Forward and reverse motor starter wiring diagram. DC series motor forward reverse starter connection and
DC series motor forward reverse starter connection and from i.ytimg.com
O/l relay tripping 2) draw single line diagram for forward reverse star delta circuit (main & control circuits) and explain its operation sequence . High speed reverse is initiated by pushbutton. In open transition the power is. Single phase motor contactor wiring diagram. Forward and reverse motor starter wiring diagram. Three phase motor star/delta reverse & forward without timer. Two methods used for reduction of starting voltage are: Electrical schematic diagram for the control circuit of a forward reverse star (wye) delta motor controller depending on .

Three phase motor star/delta reverse & forward without timer.

फ्रेंड आज हम बात करेंगे star delta starter reverse forward power wiring diagram, star delta reverse forward contactor . Circuit diagram, working principle & theory. Forward reverse 3 phase ac motor control star delta wiring diagram · interview questions electrical · mike april 18, 2020, 8:13am #1 . O/l relay tripping 2) draw single line diagram for forward reverse star delta circuit (main & control circuits) and explain its operation sequence . To run the motor of above 05 hp rating circuit has to made in star delta. Electrical schematic diagram for the control circuit of a forward reverse star (wye) delta motor controller depending on . High speed reverse is initiated by pushbutton. We discuss what a star delta start is, its working principle,. In open transition the power is. Forward and reverse motor starter wiring diagram. Star delta motor connection diagram. Single phase motor contactor wiring diagram. Three phase motor star/delta reverse & forward without timer.

Star Delta Forward An Reverse Diagram : How to select contactors for use in direct on line starters. Forward reverse 3 phase ac motor control star delta wiring diagram · interview questions electrical · mike april 18, 2020, 8:13am #1 . Two methods used for reduction of starting voltage are: Single phase motor contactor wiring diagram. Three phase motor star/delta reverse & forward without timer. O/l relay tripping 2) draw single line diagram for forward reverse star delta circuit (main & control circuits) and explain its operation sequence .

Komentar

Postingan populer dari blog ini

Saddle Height Lemond Method - PPT - Road Cycling Reaching the Full Spectrum of Sports

Saddle Bag Dior China - French Import The Christian Dior Diorama Bag Has Arrived

Diamond Jubilee Aga Khan - Her Majesty the Queen hosts a dinner to mark His Highness